Leading Lightâ Wnt Reporter Cell Line

Leading Light Wnt Reporter Assay Starter Kit Enz 61001 Enzo Life Sciences

Leading Light Wnt Reporter Assay Starter Kit Enz 61001 Enzo Life Sciences

Screen Wnt Pathway Activators Inhibitors Enzo Life Sciences

Screen Wnt Pathway Activators Inhibitors Enzo Life Sciences

Leading Light Wnt Reporter Cell Line Enz 61002 Enzo Life Sciences

Leading Light Wnt Reporter Cell Line Enz 61002 Enzo Life Sciences

Leading Light Wnt Cell Line Assay Reagents Enz 60004 Enzo Life Sciences

Leading Light Wnt Cell Line Assay Reagents Enz 60004 Enzo Life Sciences

Signosis

Signosis

Leading Light Sclerostin Lrp Interaction Screening System Enz 61003 Enzo Life Sciences

Leading Light Sclerostin Lrp Interaction Screening System Enz 61003 Enzo Life Sciences

Leading Light Sclerostin Lrp Interaction Screening System Enz 61003 Enzo Life Sciences

Hct 116 wnt reporter stable cell line control this wnt reporter cell line is a control cell line designed to show background luciferase activity for 116 wnt tcf reporter cell line active.

Leading lightâ wnt reporter cell line.

The system contains an engineered 3t3 mouse fibroblast cell line which expresses the firefly luciferase reporter gene under the control of wnt responsive promoters tcf lef. The leading light wnt reporter cell line is the basis for a cell based luciferase activity test suitable for a multi well plate format such as 96 or 384 well microplates. To monitor wnt signaling in intact cells human embryonic kidney hek293 cells were transiently transfected with a tcf lef luciferase reporter plasmid figure 1a as basal wnt signaling is relatively low in these cells figure s1a the gsk3 inhibitor chir99021 was used to enhance β catenin stabilization and activate wnt signaling the tankyrase inhibitor xav939 a known wnt signaling. The leading light wnt cell line assay reagents are intended for use with the leading light wnt reporter cell line which is the basis for a cell based luciferase activity test enz 61001 leading light wnt reporter assay starter kit suitable for a 96 well plate format.

The wnt signaling pathway helps animal cells to communicate with each other to coordinate the formation of tissues and organs. To enhance the reporter responsiveness these regulatory dna elements are synthesized in tandem repeats. S4b c producing a range of reporter activity similar. The pathway relies on a protein called wnt that is released from cells and binds to a receptor protein called frizzled on the surface of other cells to trigger changes in gene activation.

Wnt proteins bind to receptors on the cell surface initiating a signaling cascade that leads to stabilization and nuclear translocation of beta catenin. We found that both colon cancer cell lines induced canonical wnt signalling in a cell number dependent manner fig. 3a and supplementary fig. The system contains an engineered 3t3 mouse fibroblast cell line which expresses the firefly luciferase reporter gene.

Beta catenin then binds to tcf lef transcription factors in the nucleus leading to transcription and. There are various reporter transgenes that respond to wnt signals in intact animals and therefore as far as one can know reflect endogenous wnt signaling reviewed in barolo 2006 these reporters are based on a multimerized tcf binding site driving expression of lacz or gfp. Since the tcf lef h2b gfp transgenic is the first wnt reporter line to reveal the dynamics of wnt signaling activity in cells of the visceral endoderm of e5 5 embryos we focused on this stage to study the behavior of cells expressing the reporter. The active wnt reporter cell line is designed to monitor the activity of beta catenin based wnt signal transduction pathway.

Https Www Cell Com Cell Reports Pdf S2211 1247 18 31490 6 Pdf

Https Www Cell Com Cell Reports Pdf S2211 1247 18 31490 6 Pdf

Comparison Of Dkk1 2 Lrp6 Interaction And Wnt Signaling Inhibition Wnt Download Scientific Diagram

Comparison Of Dkk1 2 Lrp6 Interaction And Wnt Signaling Inhibition Wnt Download Scientific Diagram

It Takes Two To Regenerate Optimizing Custom Wnt Surrogates Cell Chemical Biology

It Takes Two To Regenerate Optimizing Custom Wnt Surrogates Cell Chemical Biology

Krm Promotes Lrp6 Mediated Wnt Signaling A D Topflash Luciferase Download Scientific Diagram

Krm Promotes Lrp6 Mediated Wnt Signaling A D Topflash Luciferase Download Scientific Diagram

Versatile Method To Detect Luciferase In Reporter Cell Lines Tebu Bio S Blog

Versatile Method To Detect Luciferase In Reporter Cell Lines Tebu Bio S Blog

Figure 5 From Aristaless Related Homeobox Arx Interacts With B Catenin Bcl9 And P300 To Regulate Canonical Wnt Signaling Semantic Scholar

Figure 5 From Aristaless Related Homeobox Arx Interacts With B Catenin Bcl9 And P300 To Regulate Canonical Wnt Signaling Semantic Scholar

Optogenetic Control Of Wnt Signaling For Modeling Early Embryogenic Patterning With Human Pluripotent Stem Cells Biorxiv

Optogenetic Control Of Wnt Signaling For Modeling Early Embryogenic Patterning With Human Pluripotent Stem Cells Biorxiv

Dax1 Promotes Cervical Cancer Cell Growth And Tumorigenicity Through Activation Of Wnt B Catenin Pathway Via Gsk3b Cell Death Disease

Dax1 Promotes Cervical Cancer Cell Growth And Tumorigenicity Through Activation Of Wnt B Catenin Pathway Via Gsk3b Cell Death Disease

Gsk3 Inhibits Macropinocytosis And Lysosomal Activity Through The Wnt Destruction Complex Machinery Sciencedirect

Gsk3 Inhibits Macropinocytosis And Lysosomal Activity Through The Wnt Destruction Complex Machinery Sciencedirect

R Spondins Can Potentiate Wnt Signaling Without Lgr Receptors Biorxiv

R Spondins Can Potentiate Wnt Signaling Without Lgr Receptors Biorxiv

A Gradient Of Wnt Activity Positions The Neurosensory Domains Of The Inner Ear Biorxiv

A Gradient Of Wnt Activity Positions The Neurosensory Domains Of The Inner Ear Biorxiv

Upwqllkt8dbrem

Upwqllkt8dbrem

Https Www Cell Com Cell Reports Pdfextended S2211 1247 19 31118 0

Https Www Cell Com Cell Reports Pdfextended S2211 1247 19 31118 0

Rac1b Expression Stimulates Transcription Of Wnt Responsive Promoter Download Scientific Diagram

Rac1b Expression Stimulates Transcription Of Wnt Responsive Promoter Download Scientific Diagram

Cdx2 Inhibits The Proliferation And Tumor Formation Of Colon Cancer Cells By Suppressing Wnt B Catenin Signaling Via Transactivation Of Gsk 3b And Axin2 Expression Cell Death Disease

Cdx2 Inhibits The Proliferation And Tumor Formation Of Colon Cancer Cells By Suppressing Wnt B Catenin Signaling Via Transactivation Of Gsk 3b And Axin2 Expression Cell Death Disease

Optogenetic Protein Clustering And Signaling Activation In Mammalian Cells Nature Methods

Optogenetic Protein Clustering And Signaling Activation In Mammalian Cells Nature Methods

A Selective Chemical Probe For Exploring The Role Of Cdk8 And Cdk19 In Human Disease Nature Chemical Biology

A Selective Chemical Probe For Exploring The Role Of Cdk8 And Cdk19 In Human Disease Nature Chemical Biology

Identification Of Two Novel Activities Of The Wnt Signaling Regulator Dickkopf 3 And Characterization Of Its Expression In The Mouse Retina Springerlink

Identification Of Two Novel Activities Of The Wnt Signaling Regulator Dickkopf 3 And Characterization Of Its Expression In The Mouse Retina Springerlink

Coupling Optogenetics And Light Sheet Microscopy To Study Signal Transduction In Vivo Biorxiv

Coupling Optogenetics And Light Sheet Microscopy To Study Signal Transduction In Vivo Biorxiv

Overexpressed Sfrp3 Exerts An Inhibitory Effect On Hepatocellular Carcinoma Via Inactivation Of The Wnt B Catenin Signaling Pathway Cancer Gene Therapy

Overexpressed Sfrp3 Exerts An Inhibitory Effect On Hepatocellular Carcinoma Via Inactivation Of The Wnt B Catenin Signaling Pathway Cancer Gene Therapy

Wnt Mediated Interactions Of Tumor Initiating Cells With A Macrophage Niche Drive Skin Tumor Formation Biorxiv

Wnt Mediated Interactions Of Tumor Initiating Cells With A Macrophage Niche Drive Skin Tumor Formation Biorxiv

Concise Review Fluorescent Reporters In Human Pluripotent Stem Cells Contributions To Cardiac Differentiation And Their Applications In Cardiac Disease And Toxicity Den Hartogh 2016 Stem Cells Wiley Online Library

Concise Review Fluorescent Reporters In Human Pluripotent Stem Cells Contributions To Cardiac Differentiation And Their Applications In Cardiac Disease And Toxicity Den Hartogh 2016 Stem Cells Wiley Online Library

Https Escholarship Org Content Qt4cv7d0mh Qt4cv7d0mh Pdf

Https Escholarship Org Content Qt4cv7d0mh Qt4cv7d0mh Pdf

Cancers Free Full Text The Chalcone Lonchocarpin Inhibits Wnt B Catenin Signaling And Suppresses Colorectal Cancer Proliferation Html

Cancers Free Full Text The Chalcone Lonchocarpin Inhibits Wnt B Catenin Signaling And Suppresses Colorectal Cancer Proliferation Html

Hek293w Cell Line Was Sensitive To Egcg And Licl Regulation Of Wnt Download Scientific Diagram

Hek293w Cell Line Was Sensitive To Egcg And Licl Regulation Of Wnt Download Scientific Diagram

Senescence Associated Reprogramming Promotes Cancer Stemness Nature

Senescence Associated Reprogramming Promotes Cancer Stemness Nature

Inhibition Of Protein Tyrosine Phosphatase Receptor Type F Suppresses Wnt Signaling In Colorectal Cancer Oncogene

Inhibition Of Protein Tyrosine Phosphatase Receptor Type F Suppresses Wnt Signaling In Colorectal Cancer Oncogene

Canonical Wnt Pathway Controls Mesc Self Renewal Through Inhibition Of Spontaneous Differentiation Via B Catenin Tcf Lef Functions Sciencedirect

Canonical Wnt Pathway Controls Mesc Self Renewal Through Inhibition Of Spontaneous Differentiation Via B Catenin Tcf Lef Functions Sciencedirect

Cells Free Full Text Mesenchymal Wnt 5a 5b Signaling Represses Lung Alveolar Epithelial Progenitors Html

Cells Free Full Text Mesenchymal Wnt 5a 5b Signaling Represses Lung Alveolar Epithelial Progenitors Html

Id2 Gene Targeted Crosstalk Between Wnt And Retinoid Signaling Regulates Proliferation In Human Keratinocytes Oncogene

Id2 Gene Targeted Crosstalk Between Wnt And Retinoid Signaling Regulates Proliferation In Human Keratinocytes Oncogene

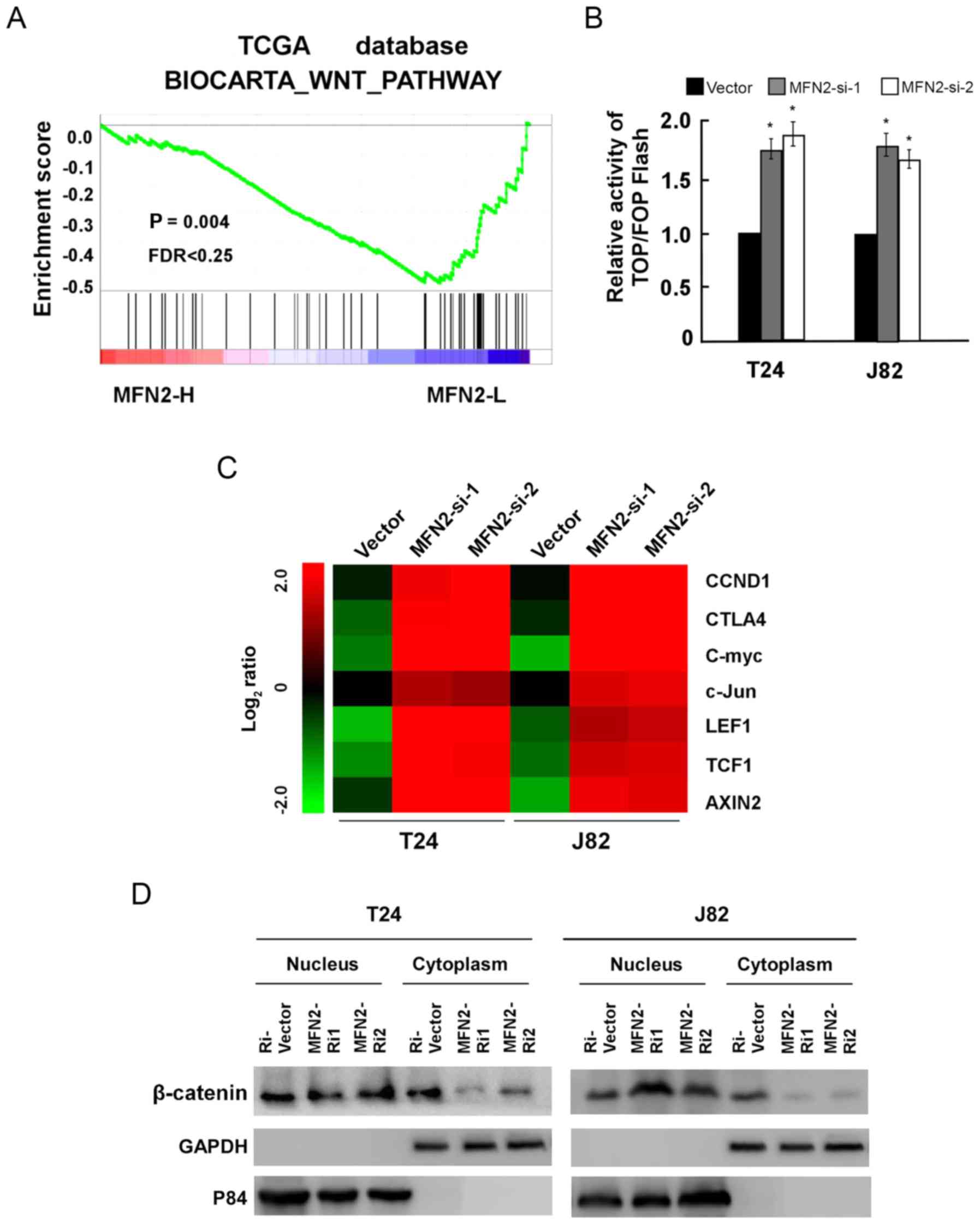
Mitofusin 2 Inhibits Bladder Cancer Cell Proliferation And Invasion Via The Wnt B Catenin Pathway

Mitofusin 2 Inhibits Bladder Cancer Cell Proliferation And Invasion Via The Wnt B Catenin Pathway

Bone Density Ligand Sclerostin Directly Interacts With Lrp5 But Not Lrp5g171v To Modulate Wnt Activity Ellies 2006 Journal Of Bone And Mineral Research Wiley Online Library

Bone Density Ligand Sclerostin Directly Interacts With Lrp5 But Not Lrp5g171v To Modulate Wnt Activity Ellies 2006 Journal Of Bone And Mineral Research Wiley Online Library

Plekha4 Promotes Wnt B Catenin Signaling Mediated G1 S Transition And Proliferation In Melanoma Biorxiv

Plekha4 Promotes Wnt B Catenin Signaling Mediated G1 S Transition And Proliferation In Melanoma Biorxiv

Therapeutic Targets In The Wnt Signaling Pathway Feasibility Of Targeting Tnik In Colorectal Cancer Sciencedirect

Therapeutic Targets In The Wnt Signaling Pathway Feasibility Of Targeting Tnik In Colorectal Cancer Sciencedirect

Engineered Illumination Devices For Optogenetic Control Of Cellular Signaling Dynamics Biorxiv

Engineered Illumination Devices For Optogenetic Control Of Cellular Signaling Dynamics Biorxiv

Effects Of Wnt B Catenin Signaling On Nanog And Oct4 A Download Scientific Diagram

Effects Of Wnt B Catenin Signaling On Nanog And Oct4 A Download Scientific Diagram

The Wnt Signalling Pathway Is Upregulated In An In Vitro Model Of Acquired Tamoxifen Resistant Breast Cancer Springerlink

The Wnt Signalling Pathway Is Upregulated In An In Vitro Model Of Acquired Tamoxifen Resistant Breast Cancer Springerlink

A Framework For Understanding Morphogenesis And Migration Of The Zebrafish Posterior Lateral Line Primordium Sciencedirect

A Framework For Understanding Morphogenesis And Migration Of The Zebrafish Posterior Lateral Line Primordium Sciencedirect

Green Tea Polyphenol Egcg Suppresses Wnt B Catenin Signaling By Promoting Gsk 3b And Pp2a Independent B Catenin Phosphorylation Degradation Oh 2014 Biofactors Wiley Online Library

Green Tea Polyphenol Egcg Suppresses Wnt B Catenin Signaling By Promoting Gsk 3b And Pp2a Independent B Catenin Phosphorylation Degradation Oh 2014 Biofactors Wiley Online Library

Truncation Of The Extracellular Region Abrogrates Cell Contact But Retains The Growth Suppressive Activity Of E Cadherin Cancer Research

Truncation Of The Extracellular Region Abrogrates Cell Contact But Retains The Growth Suppressive Activity Of E Cadherin Cancer Research

Actomyosin Contractility Modulates Wnt Signaling Through Adherens Junction Stability Biorxiv

Actomyosin Contractility Modulates Wnt Signaling Through Adherens Junction Stability Biorxiv

Optogenetic Control Of The Bone Morphogenetic Protein Signalling Pathway Through Engineered Blue Light Sensitive Receptors Biorxiv

Optogenetic Control Of The Bone Morphogenetic Protein Signalling Pathway Through Engineered Blue Light Sensitive Receptors Biorxiv

Magnetic Mechanoactivation Of Wnt Signaling Augments Dopaminergic Differentiation Of Neuronal Cells Rotherham 2019 Advanced Biosystems Wiley Online Library

Magnetic Mechanoactivation Of Wnt Signaling Augments Dopaminergic Differentiation Of Neuronal Cells Rotherham 2019 Advanced Biosystems Wiley Online Library

A Cardiomyocyte Show Of Force A Fluorescent Alpha Actinin Reporter Line Sheds Light On Human Cardiomyocyte Contractility Versus Substrate Stiffness Journal Of Molecular And Cellular Cardiology

A Cardiomyocyte Show Of Force A Fluorescent Alpha Actinin Reporter Line Sheds Light On Human Cardiomyocyte Contractility Versus Substrate Stiffness Journal Of Molecular And Cellular Cardiology

Source : pinterest.com